近日,伟德国际1949官网25级地质工程硕士生马星玥在核心期刊《矿物岩石地球化学通报》发表题为《光谱技术在非常规油气研究方面的应用与进展》的论文。论文作者均为伟德国际1949官网师生,其中硕士生马星玥为第一作者,其导师朱光有教授担任通讯作者。该论文剖析了光谱分析技术在非常规油气研究中的技术特性与应用,并对其发展方向进行了讨论,以期为非常规油气资源勘探开发提供有益的理论参考与技术思路。

图1 论文首页
近年来,随着非常规油气资源勘探日趋复杂,相关研究环节对技术指标的要求亦不断提高。因此,具有高灵敏度、非破坏性检测及快速分析等优势的光谱分析技术逐渐在非常规油气领域的应用研究中崭露头角。
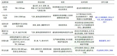
表1 不同光谱技术的使用范围及样品要求

该论文主要阐述了红外、拉曼、荧光光谱技术在非常规油气储层表征、烃源岩和甜点评价方面的应用现状。拉曼光谱可判定有机质成熟度、实现古压力恢复和组分识别;红外光谱可分析有机质官能团,了解孔隙发育机理、分析元素组成;荧光光谱技术可用于烃类成藏期次的识别与流体可动性的评价。红外光谱是由物质的分子振动引起的一种分子光谱,它反映了分子振动的能级变化和分子结构。红外光谱可分为吸收红外光谱和发射红外光,常用的红外光谱大多为吸收光谱。

图2 芦草沟组层状藻富集层和结构早富集层干酪根红外吸收光谱图
拉曼光谱技术具有快速、无损、高分辨率和高灵敏度等优点,能够对被测物质进行原位微区分析,获取物质的成分与分子结构信息,已成为地质研究中一种重要的分析工具。

图3 有机质的拉曼光谱带
光学光热红外光谱(O-PTIR)能提供的谱分辨远高于传统红外显微镜的衍射极限。通过O-PTIR技术对原油裂解过程中残余有机官能团分布的原位微观分析,厘清了超深层轻质油的热演化机理,为研究超深部储层轻质油的转化和分馏机理提供了新的思路。

图4 原油裂解热模拟实验过程中残余油和固体沥青含量变化情况(a)及不同热演化阶段石油和固体沥青的O-PTIR谱图(b~f)
论文最后指出,随着多光谱联用技术的不断发展、原位检测手段的持续完善,以及光谱数据处理与人工智能的深度结合,光谱技术正朝着高精度、快响应和广应用的方向演进。光谱技术的进步及多学科交叉融合有望突破当前的技术瓶颈,使光谱方法在非常规油气勘探与评价中提供更全面、可靠的支撑,从而提升非常规油气资源开发水平,并进一步强化全球能源供给体系的稳定性。
网络首发地址:https://link.cnki.net/urlid/52.1102.P.20260114.1305.001